albero del piano operativo

(torna all'indice)

(l'albero è una mappa sensibile che conduce ai testi esplicativi facendo click sulle varie foglie )
14 agosto 1998

Piano operativo

Il piano operativo è quello che stabilisce i modi nei quali, durante il tempo ben definito cui esso si riferisce, si può operare sulle diverse parti del territorio. E' al piano operativo che in tale senso faranno riferimento gli operatori, mentre è al piano generale, strutturale e strategico che faranno riferimento l'amministrazione comunale e le amministrazioni degli enti sovraordinati.

Il piano operativo, diversamente dal piano generale e dal regolamento esecutivo, è valido a tempo determinato.

Nel piano regolatore perequativo i diritti edificatori spettanti ai terreni soggetti a trasformazione urbanistica sono aspetto strutturale del piano generale e quindi l'amministrazione comunale, nel redigere il piano operativo, ne prende atto senza non incidere su di essi né in negativo, né in positivo. E' invece con il piano operativo che l'Amministrazione stabilisce le quantità di edificazione spettanti alla mano pubblica le quali, sommate a quelle spettanti al terreno, determinano la capacità complessiva del piano che dovrà verificarsi compatibile, in qualsiasi momento, con gli obbiettivi strategici fissati dal piano generale.

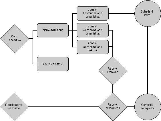
Il piano operativo distingue:

E' il piano operativo che stabilisce le regole specifiche delle trasformazioni urbanistiche da lui previste, il cui periodo di validità si identifica con quello del piano stesso.

Le varianti al piano operativo (che chiamiamo varianti operative per distinguerle dalle varianti generali che sono quelle che riguardano i contenuti del piano generale) possono consistere sia nel modificare le regole di zone di trasformazione già individuate, sia nel chiamare alla trasformazione urbanistica zone che precedentemente erano state destinate alla conservazione urbanistica.

Le varianti operative non possono invece interferire sulle zone soggette o conservazione edilizia le cui delimitazioni discendono direttamente dal piano generale.

Le regole della conservazione urbanistica e per la conservazione edilizia sono contenute nel regolamento esecutivo e valgono a tempo indeterminato. Modifiche alle regole che riguardano tutte le zone di conservazione edilizia e alle regole per le zone di conservazione urbanistica che restano tali, sono invece materia del regolamento esecutivo. Le modifiche avvengono attraverso varianti al regolamento esecutivo, indipendenti dai tempi e dalle procedure che riguardano il piano operativo.

In teoria un Piano operativo potrebbe limitarsi a considerare, cartograficamente, solo le parti del territorio che, di volta in volta, vengono chiamate a trasformazione urbanistica, tanto che si tratti di terreni inedificati da urbanizzare che di tessuti da ristutturare. Si potrebbe arrivare così una pluralità di piani operativi (che, nominalmente, possono essere considerati come altrettante varianti operative al piano generale). La questione, da un primo punto di vista, è solo formale. Tuttavia, da un secondo punto di vista, che è quello della certezza del diritto, sembra opportuno che coloro che operano sul territorio debbano potere fare riferimento ad un unico strumento di pianificazione. Altra cosa sono invece i progetti urbanistici esecutivi che servono solo a tradurre in un disegno preciso le traformazioni previste dal piano regolatore.

torna all'albero


Piano dei servizi

Il piano dei servizi, indipendentemente dalla suddivisione in zone e dalla loro disciplina, controlla che la quantità e la tipologia delle aree destinate a servizi (esistenti o di nuova previsione) sia conforme alle scelte strategiche e si articoli in un insieme coerente di sistemi funzionali attivabili entro il periodo di riferimento della parte operativa del piano regolatore generale. Coerentemente con i contenuti strategici di quest'ultimo, il piano dei servizi ha essenzialmente lo scopo di definire, indipendentemente dalla distinzione in unità di disciplina propria del piano delle zone, il sistema del verde, della mobilità e, in generale, delle attrezzature urbane.

E' il piano dei servizi che, indipendentemente dalla suddivisione in zone e dalla loro disciplina, determina il disegno urbano.

La definizione avviene sia in termini qualitativi (per esempio: la tipologia degli spazi verdi) che in termini quantitativi (verifica dello standard). Per converso il sistema dei servizi (siano essi esistenti che vengono confermati che di nuova previsione) deve essere coerente con le previsioni di trasformazione urbanistica in modo che, a conclusione di queste, si traduca in un fatto compiuto.

torna all'albero