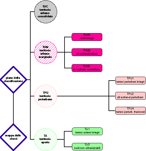
piano della classificazione

Con il Prg 89, Comune di Casalecchio è stato il primo in Italia ad adottare la classificazione sistematica del territorio secondo lo stato di fatto e di diritto, quale fondamento della prequazione urbanistica generalizzata. La classificazione è aspetto squisitamente strutturale del piano regolatore, in quanto non dipende né dalle destinazioni d'uso né da altre decisioni di carattere operativo.

Dalla classificazione discendono le regole perequative che stabiliscono i diritti edificatori spettanti al terreno e, pertanto, al suo proprietario.

La classificazione non è materia negoziabile né in sede di formazione di varianti alla parte operativa del piano (varianti operative) , né in sede di modifica del regolamento esecutivo, né, tanto meno, di approvazione dei progetti urbanistici esecutivi. Eventuali aggiornamenti della classificazione, aventi lo scopo di registrare il consolidamento di un nuovo stato di fatto e di diritto, destinato a condizionare le future scelte strategiche e operative del piano regolatore, avvengono solo in occasione delle varianti generali.

Con la presente variante generale gli aggiornamenti riguardano essenzialmente il passaggio nel TUC di alcune aree già classificabili come TUM o come TPU, conseguente alla loro avvenuta trasformazione urbanistica e il passaggio nel TUM3 delle aree la cui trasformazione urbanistica è in corso alla data di formazione della VAG99.

torna all'albero