piano delle zone

(torna all'indice)

1 febbraio 1999

Piano delle Zone

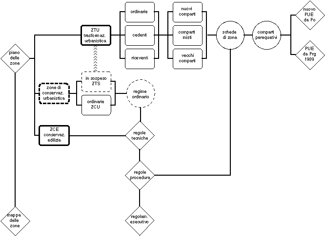
Il piano delle zone è componente fondamentale, insieme con il piano dei servizi e del disegno urbano, del piano operativo.

Come risulta dal presente schema, le zone sono differenziate a seconda del loro grado di operatività e del tipo di regole a cui sottostanno. Le destinazioni d'uso non entrano nella loro classificazione, ma piuttosto nelle singole schede di zona. Tuttavia abbiamo già osservato come le zone cedenti corrispondano in linea di massima alle zone omogenee F.

Il piano delle zone, costituito da cartografie e dalle regole contenute nelle schede di zona, è l'elemento fondamentale del piano operativo. E' il piano delle zone che distingue sul territorio le parti di trasformazione urbanistica, quelle di conservazione urbanistica e quelle di conservazione edilizia. Mentre la configurazione delle zone di conservazione discende direttamente dai contenuti strutturali del piano generale, quella delle zone chiamate a trasformazione urbanistica, sempre coerente con i contenuti strategici del piano generale, è scelta peculiare che spetta al piano operativo.

Le parti di trasformazione urbanistica vengono distinte in unità di disciplina che sono, appunto le zone. Più zone possono costituire, ai fini attuativi, un comparto perequativo.

Per quanto riguarda le parti di conservazione, la distinzione in unità di disciplina è lasciata al regolamento esecutivo, che scende nell'opportuno dettaglio.

torna all'alber


zone di conservazione urbanistica

Tutto il territorio non interessato da vincoli di carattere ambientale, storico, idrogeologico è oggetto di conservazione urbanistica fino a quando, con un piano operativo coerente con le strategie generali, non ne venga avviata la trasformazione.

Anche se attualmente si ritiene che stiano bene così come sono, e se questo potrà restare vero per lunghi anni o, al limite, a tempo indeterminato, le zone di conservazione urbanistica costituiscono tuttavia per ipotesi la potenziale materia prima di qualsiasi futura trasformazione urbanistica. E' il piano operativo che, attraverso successivi aggiornamenti - che, stante il quadro legislativo regionale, si configurano come "varianti operative" - individua e "preleva" via via, nell'ambito delle zone di conservazione urbanistica, le parti da trasformare, regolandole di conseguenza. Definendone, cioè, destinazione e modalità di trasformazione.

Se quindi l'estensione delle zone di conservazione urbanistica può diminuire nel tempo, attraverso le successive varianti operative che ne chiamano a trasformazione alcune parti, d'altro canto essa si accrescerà ogni volta che, compiuta una trasformazione (per esempio un nuovo insediamento) , a parte corrispondente del territorio diventa oggetto di conservazione urbanistica.

torna all'albero


ZCU (zone di conservazione urbanistica ordinarie )

Corrispondono, in linea di principio, alle parti di territorio che stanno bene così, salvo normali trasformazioni di carattere estensivo quali quelle che, per il tessuto urbano consolidato, sono "tradizionalmente" regolate attraverso la suddivisione in ATE e, per il territorio non urbano, dalle normative agricole per Siti Rurali ecc. Non è escluso, naturalmente, che successive varianti operative possano deciderne la trasformazione urbanistica di alcune parti oggi non individuate in modo alcuno. Per esempio, una porzione del tessuto produttivo di Canonica che viene raso al suolo e riedificato in altre forme.

Si tratta pertanto di zone non strategicamente candidate alla trasformazione, anche se nulla esclude per il futuro una tale eventualità

torna all'albero


ZTS (zone di conservazione urbanistica in sospeso)

Corrispondono a zone le quali, benché destinate a trasformazione urbanistica dal Prg 89, non si trovano ancora nelle condizioni perché essa si verifichi. Al momento della formazione della parte operativa di questa variante generale non sono infatti ancora mature ipotesi sufficientemente attendibili circa il loro definitivo destino urbanistico, che potrà pertanto essere stabilito solo con successive varianti operative.

In attesa di tali varianti la loro conservazione urbanistica è disciplinata dal RUE.

La parte strategica del piano regolatore indica:

Rientrano, tra le altre, nelle ZTS:

torna all'albero


ZCE (zone di conservazione edilizia)

Sono le parti del territorio il cui destino è quello di essere conservate nello stato attuale per loro intrinseche qualità o per non compromettere la stabilità del suolo e l'equilibrio ecologico. La parte operativa del piano o le sue varianti devono pertanto rispettarne le prerogative.

La parte operativa del piano potrà però individuare le ZCE per le quali deve essere predisposto un piano di recupero conservativo o altro piano urbanistico esecutivo di pura conservazione. L'albero qui sopra non tiene ancora conto di questo aspetto che sarà "implementato" (absit iniuria verbis) successivamente.

Sono ZCE quelle che, secondo le indicazioni del Prg 89, sono state assoggettate al Pdr1.

torna all'albero


le previsioni di trasformazione sono operative

La trasformazione urbanistica di queste zone è decisa in quanto ritenuta fattibile, ovvero avviabile nell'ambito del mandato amministrativo in corso. Tale concetto è implicito nella definizione di zona di trasformazione urbanistica

torna all'albero


ZTU zone di trasformazione urbanistica

Sono quelle la cui trasformazione urbanistica è ritenuta fattibile, o, più realisticamente, avviabile, nell'ambito del mandato amministrativo nel quale è stato formato o aggiornato il piano operativo, di cui sono l'oggetto specifico.

Le "varianti operative" aggiornano progressivamente il piano operativo, individuando nell'ambito delle ZCU, le nuove zone da chiamare a trasformazione, regolandole di conseguenza e definendo destinazioni d'uso e modalità.

Il piano operativo potrà però indicare anche alcune ZCE per le quali viene predisposto un piano di recupero conservativo o altro Piano urbanistico esecutivo di conservazione. L'albero qui sopra non tiene ancora conto di questo aspetto che sarà "implementato" (absit iniuria verbis) successivamente.

torna all'albero


Zone operative ordinarie

Nell'ambito di ciascuna di esse si conclude ogni compensazione di volumi e di aree prevista dal modello perequativo adottato. In questo caso "comparto legale", "comparto urbanistico" e "comparto perequativo" coincidono con la zona stessa. Facendo sommario riferimento al piano vigente sono zone C. Coincidono con i comparti perequativi di categoria A1.

torna all'albero


Zone operative cedenti

La QTR di pertinenza della zona viene trasferita in zona operativa ricevente che, insieme con esse, costituisce comparto di categoria A0. Con riferimento al piano vigente, comprendono le zone F6.

torna all'albero


Zone operative riceventi

In esse viene localizzata oltre la QTR propria, anche quella proveniente dalle zone operative cedenti che con essa formano comparto di categoria A0.

torna all'albero


nuovo PUE

Il PUE (progetto urbanistico esecutivo) è nozione che raccoglie quelle di lottizzazione, piano particolareggiato come comunemente inteso, piano di recupero, peep, pip e chi più ne ha più ne metta. in questo caso si tratta di PUE redatti e attuati secondo le regole stabilite dal piano operativo in questione.

torna all'albero


PUE vigente da Prg 89

Il PUE vigente continua a regolare le zone operative in corso fino al compimento delle trasformazioni previste. Successivamente, in occasione di variante generale, le norme entreranno a fare parte integrante del Regolamento esecutivo.

torna all'albero